Геном дикого мандарина та одомашнення. Історія мандарина
Мандарин (Citrus reticulata) є однією з найважливіших цитрусових культур у світі. Вважається, що його одомашнення відбулося в Південному Китаї, який протягом чотирьох тисячоліть був одним із центрів вирощування мандаринів. Ми зібрали природні дикі популяції мандарина навколо регіону Наньлінг і культивували місцеві сорти в околицях. Ми виявили, що рівень лимонної кислоти був різко знижений у культивованих мандаринах. Щоб зрозуміти генетичну основу одомашнення мандарина, ми de novo зібрали проект геному дикого мандарина та проаналізували набір із 104 геномів цитрусових. Ми виявили, що Маншаньський (Mangshan) мандарин є примітивним типом і що відбулися дві незалежні події одомашнення, що призвело до двох груп культивованих мандаринів (MD1 і MD2) у Північних і Південних горах Наньлінг відповідно. Для групи MD1 культивованих мандаринів було виявлено два вузькі місця та два розширення ефективного розміру популяції. Однак у групі MD2 спостерігалося тривале і безперервне зменшення чисельності популяції. Мандарини MD1 і MD2 продемонстрували різні моделі міжвидової інтрогресії від культивованих видів поммело. Ми ідентифікували область високої дивергенції в гені аконітатгідратази (ACO), який бере участь у регуляції вмісту цитрату, який, можливо, був під час селекції під час одомашнення мандарина. Це дослідження надає конкретні генетичні докази географічного походження існуючих популяцій диких мандаринів і проливає світло на одомашнення та еволюційну історію мандарина.
ВСТУП. Цитрусові вирощують принаймні в 114 країнах (Talon and Gmitter, 2008). Широко культивовані види цитрусових включають солодкий апельсин (Citrus sinensis), мандарин (Citrus reticulata), пуммело (Citrus grandis), грейпфрут (Citrus paradise) і лимон (Citrus limon). У 2016 році виробництво мандаринів посідає друге місце після солодкого апельсина, становлячи 22% світового виробництва цитрусових (статистика FAO, 2016), і займає перше місце (67% виробництва цитрусових) у Китаї (China’s Annals of Agricultural Statistics, 2016). Мандарини привертають все більше уваги через їх легкість очищення від шкірки, поживну цінність і апетитний смак. Мандарин складається з низки комерційних сортів, включаючи мандарин Сацума, мандарин Клементина та місцеві сорти в Китаї. Деякі місцеві або дикі мандарини з великою кількістю фенольних компонентів і антиоксидантів можуть використовуватися в лікувальних цілях і як інгредієнти здорової їжі.
Вважається, що мандарин був одомашнений в Південному Китаї (Legge, 1865; Webber et al., 1967); проте докази, що підтверджують цю думку, відсутні. Найдавніша згадка про мандарин. Опубліковано Molecular Plant Shanghai Editorial Office спільно з Cell Press, відбитком Elsevier Inc., від імені CSPB і IPPE, SIBS, CAS. 1024 Молекулярна рослина 11, 1024–1037, серпень 2018 р. ª Автор 2018 р. Дослідження молекулярних рослин Стаття була в списку фруктів данини імператору Дайю бл. 2205–2197 рр. до н.е. (Spiegel-Roy and Goldschmidt, 1996) у китайській імператорській енциклопедії під назвою Yu Kung (Додатковий малюнок 1). Мандарин вирощували в Китаї протягом багатьох століть і, очевидно, досягли просунутої стадії культивування ще до того, як про нього дізналися європейці (Webber et al., 1967). Під час династії Хань (202 р. до н. е. – 220 р. н. е.) спеціальний державний чиновник керував справами цитрусової промисловості та збирав данину для імператора (додаткова рисунок 1). У 1127 році нашої ери Хан Йен-Чі описав 27 сортів солодкого апельсина, мандарина та кумквата, а також методи розмноження та культивування цитрусових у «Чу Лу», найдавнішій відомій монографії про цитрусові (додатковий малюнок 1). За останні кілька десятиліть було зареєстровано багато генотипів диких мандаринів, що походять з Китаю, наприклад Citrus mangshanensis і Citrus daoxianensis (Liu et al., 1990; Liu and Deng, 2007). Дослідники досліджували філогенію цих диких мандаринів, використовуючи ядерні та хлоропластні маркери повторення простих послідовностей, ядерний ген LEAFY, послідовності trnL–trnF пластид і випадкову ампліфіковану поліморфну ДНК (RAPD) (Li et al., 2006, 2007; Leng et al. ., 2012). Основними характеристиками, вибраними під час одомашнення багаторічних дерев, були солодкість/кислотність плодів, розмір/колір плодів, архітектура дерева, якість харчування та вторинний метаболізм (Duan et al., 2017; Xia et al., 2017; Wuyun et al., 2018). Історія одомашнення багаторічних дерев є складною, оскільки вона може включати диференційований відбір людиною або географічно незалежне одомашнення (Gros-Balthazard та ін., 2017; Unver та ін., 2017).
Лимонна кислота, кислота, характерна для цитрусових, є основним фактором, який визначає фруктовий смак і впливає на якість перероблених цитрусових продуктів. Гени, які беруть участь у біосинтезі, деградації та транспортуванні органічних кислот у клітинах плодів, були широко вивчені. Введення цитратсинтази з Malus xiaojinensis призводить до збільшення вмісту цитрату в трансгенному Arabidopsis (Han et al., 2014). Щодо розпаду цитрату, інгібування аконітази в коренях Arabidopsis призводить до помітного підвищення рівня цитрату (Hooks et al., 2014). У цитрусових рівні транскриптів генів, які кодують цитозольні ізоформи аконітази (ACO), НАДФ-ізоцитратдегідрогенази (Sadka та ін., 2000a, 2000b; Terol та ін., 2010; Licciardello та ін., 2016; Lu та ін. al., 2016) і глутаматдекарбоксилаза (GAD) (Liu et al., 2014) тісно пов’язані з використанням цитрату в цитрусових. Недавні дослідження показують, що експресія мітохондріальної аконітази (m-ACO) пов’язана з низькою активністю шунта g-аміномасляної кислоти (ГАМК) і може сприяти коливанню вмісту лимонної кислоти серед популяцій гібридів цитрусових (Sheng et al., 2017) . Крім того, симпортер вакуолярного цитрату/H+ опосередковує вихід протонів і може відігравати певну роль у гомеостазі лимонної кислоти в клітинах цитрусового соку (Shimada та ін., 2006; Martinoia та ін., 2007; Shi та ін., 2015). Значний прогрес був досягнутий у геноміці цитрусових культур після великої хвилі прогресу в технології секвенування. Технологія секвенування наступного покоління значно знизила вартість високопродуктивного секвенування, а кількість даних про послідовності ДНК для популяційного аналізу значно зросла. В останні роки було опубліковано шість новозібраних геномів для видів цитрусових, а саме Clementinemandarin, солодкого апельсина, pummelo, citron, Ichang papeda та Atalantia (Xu et al., 2013; Wang et al., 2017). Крім того, на даний момент опубліковано послідовності геномів 130 зразків різних видів цитрусових (Wang та ін., 2017; Ву та ін., 2018). У цьому дослідженні ми знайшли регіон у Південному Китаї з природно зростаючими популяціями диких мандаринів і великою кількістю сортів мандаринів. Геномний і транскриптомний аналізи цих популяцій і сортів були проведені, щоб виявити історію одомашнення мандарина та ідентифікувати гени, пов’язані з генетичними змінами, які відбулися під час одомашнення мандарина.
Географічне поширення, кислотність і рівень цукру диких і культивованих мандаринів.
(A) Географічне поширення диких (зелені порожні кружечки) і культивованих мандаринів (оранжеві порожні кружечки) навколо гір Nanling. (B–D) Фотографії дикого мандаринового дерева Mangshan (B), листя (C) і плоду (D). Масштабна шкала на малюнку дорівнює 1 см. (E і F) Рівень кислоти (E) і цукру (F) у диких і культивованих мандаринах. Сорти мандаринів, які відповідають номерам під стовпчиком, наведено в Додатковій таблиці 2.
Геном дикого мандарина та історія одомашнення
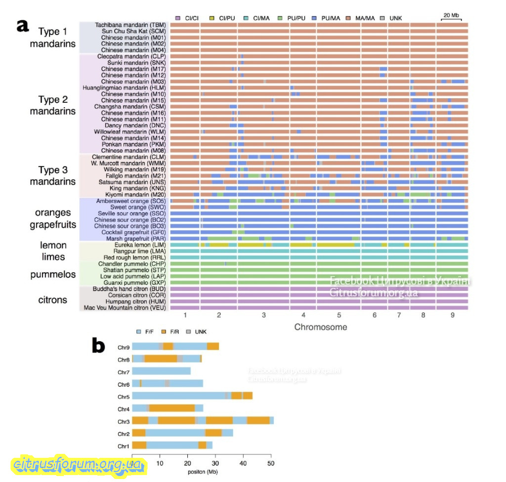
(A) Філогенетичне дерево всіх мандаринів на основі SNP з однокопійних генів. Для міток дерева використовуються спрощені кодові імена; повні назви та інша детальна інформація наведена в додаткових таблицях 1 і 3. Зеленим позначено дикі мандарини з нашого дослідження, помаранчевим позначено культивовані мандарини, червоним позначено гібриди мандаринів, а чорним позначено зразки від Wu et al. (2018). Значення Bootstrap понад 80 позначаються синіми крапками на вузлах дерева; від 50 до 80, світло-блакитний; нижче 50, чорний. Ichang papeda (позначений YCC), дикий вид цитрусових, використовувався як зовнішня група. Типові мандарини в групі одомашнених мандаринів позначені як MD1 і MD2. Маншанський дикий мандарин представлений WM01; MD1 представлений червоним мандарином (назва зразка CM02); MD2 представлений мандарином Qingtian (назва CM17). Масштабна шкала на малюнку дорівнює 1 см. (B) Аналіз головних компонентів (PCA) 46 мандаринів на основі 2 528 677 геномних даних SNP. Еліпси вказують на окремі групи культивованих мандаринів, MD1 і MD2, і диких мандаринів. Зелені гуртки, дикі мандарини; оранжеві кружечки, культивовані мандарини; червоні кружечки, гібриди мандарина; сірі кола, шість приєднань від Wu et al. (2018)
Теплова карта, що показує інтрогресії Ichang papeda в місці диких мандаринів. Стовпчики: різні цитрусові; рядки: сайти SNP в областях гена. Рожевий блок: гомозиготний за альтернативним алелем; оранжевий блок: гетерозиготний сайт як з еталонними, так і з альтернативними алелями; зелений блок: гомозиготний за еталонним алелем; білий блок: відсутній генотип. Групи цитрусових: I, Ichang papeda; II — дикий мандарин; III — культивовані мандарини групи MD1; IV, культивовані мандарини групи MD2.
Зразки домішок 40 мандаринів, що демонструють інтрогресії поммело. Синій: чисте генетичне походження мандарина; пурпурний: гетерозиготне генетичне походження (мандарин/поммело); блакитний: чисте генетичне походження pummelo (pummelo/ pummelo); сірий: регіони не визначені.
----------------------------------------------------------------------------------------------------------------------
ДИСКУСІЯ
Ми зібрали та секвенували геноми місцевих диких мандаринів у регіоні Наньлінг (Nanling) у Південному Китаї. Ми надаємо чіткі генетичні докази існуючої популяції диких мандаринів. Генетичний аналіз цієї групи диких мандаринів і порівняння з загальнодоступними мандаринами показали, що зародкова плазма цих цитрусових унікальна. Ми також заново зібрали геном Mangshan дикого мандарина, який представляє геном предків C. reticulata, основного виду цитрусових. Цей геном є цінним для розуміння еволюційної геноміки та сприяє відкриттю генів, залучених до біології цитрусових і важливих харчових властивостей. Висновок про те, що Південний Китай був місцем одомашнення мандарина, підтверджується як нашими геномними даними, так і вищим вмістом цитрусових порівняно з листям.
Джерело: https://www.cell.com/molecular-plant/fu ... 74-2052(18)30187-4?_returnURL=https%3A%2F%2Flinkinghub.elsevier.com%2Fretrieve%2Fpii%2FS1674205218301874%3Fshowall%3Dtrue
Дикі цитрусові в природі та одомашнення
Модераторы: ilya11, Hermanvasil
- VitaliyT
- Супермодератор
- Сообщения: 972
- Зарегистрирован: 05 фев 2015, 22:33
- Откуда: Тернопіль
- Зовут: Віталій
- Благодарил (а): 4023 раза
- Поблагодарили: 1540 раз
Дикі цитрусові в природі та одомашнення
Група 'Цитрусові в Україні' https://www.facebook.com/groups/841247129892421
YouTube: https://www.youtube.com/channel/UCqLaD4 ... Q/featured
https://facebook.com/vitalik.taras.7
Запрошую на форум https://citrusforum.ukraine7.com/
- VitaliyT
- Супермодератор
- Сообщения: 972
- Зарегистрирован: 05 фев 2015, 22:33
- Откуда: Тернопіль
- Зовут: Віталій
- Благодарил (а): 4023 раза
- Поблагодарили: 1540 раз
Re: Дикі цитрусові в природі та одомашнення
мал. 2. Дерево, плід, насіння та лист Mangshan (Маншанського) дикого мандарина (C. reticulata). Зображення манганського дикого мандаринового дерева, листя та плоду. Дикий мандарин Маншань є більш примітивним, ніж усі інші відомі дикі мандарини на основі філогенетичного аналізу з загальногеномними SNP у ділянках гена з однією копією. У цьому дослідженні геном дикого мандарина Маншань був секвенований і зібраний заново.
Мал 3. Дерево, плід, насіння та лист C. mangshanensis (назва зразка MS3). Цей вид також показано на мал. 10 і табл. 3. Цей екземпляр також був виявлений на горі Маншань і зазвичай називається «диким мандарином Маншань», він відрізняється від типового мандарина, такого як WM01 і WM02, як показано на мал. 2.
Ця рослина включена до Національного списку основних охоронюваних диких рослин Китаю, рівень 2 (наказ від 7 серпня 2021 р.) https://baike.baidu.com/item/%E5%9B%BD% ... mma_inlink
мал. 4. Дерево, плід, насіння та лист диких мандаринів Daoxian. Образи WM03, WM04, WM05 також представлені в додатковій таблиці 3.
мал. 5. Дикі мандарини, зібрані навколо гір Наньлінг у Південному Китаї. A) Дикий мандарин походив з округу Цуньї провінції Цзянсі, B) Цзінджу, C) дикий мандарин Jiangyong і D) кислий мандарин з провінції Хунань. У Додатковій таблиці 1 назви примірників CYY, JYY, JJ і SJ відповідно.
Мал. 6. СТРУКТУРА 46 мандаринів.
Мал. 7. Філогенетичні позиції диких мандаринів Маншань (C. reticulata) і C. mangshanensis у 22 представниках примітивних і диких цитрусових. Дикі мандарини Маншань включають екземпляри WM01 і WM02, які є справжніми мандаринами (додатковий малюнок 2); в той час як C. mangshanensis відрізняється від WM01 і WM02 і близький до іншого дикого цитрусового під назвою Yuanju (назва екземпляра YJ) (додатковий малюнок 3). Дерево було сконструйовано з 338 827 сайтів SNP у кодуючих регіонах 8 192 однокопійних генів, спільних для семи цитрусових геномів, згаданих вище. Значення Bootstrap понад 80 позначаються синіми колами на вузлах дерева. Світло-блакитний колір вказує на те, що завантажувальна лінія знаходиться в діапазоні від 60 до 80. Clausena lansium (назва 1H) використовується як вихідна група. ZK620 — трилистий апельсин (Poncirus trifoliata), дані були отримані від Zhang et al (2016).
малюнок 8. Напіводомашнений мандарин «Huapiju» у Daoxian (Даосяні) (назва доступу WM13), провінція Хунань Південного Китаю. Плоди помірної кислотності.
Мал. 13. Типові мандарини в групі одомашнених мандаринів MD1 і MD2. A) Мандарин Changsha (назва зразка CM09); B) Red tangerine (назва зразка CM02); C) Мандарин Qingtianju (назва зразка CM17); D) Мандарин Mashuiju (назва зразка CM20).
мал.15. Діаграма щільності гетерозиготності для 40 мандаринів у цьому дослідженні, яка була оцінена за допомогою гетерозиготного SNP на kb.
табл 2 Вміст органічних кислот у диких і культивованих мандаринах.
Рівні органічних кислот у листі та плодах різних видів цитрусових.
------------------------------------------------------------------------------------------------
Пошуки Ваконаї! частина 14 Пригоди Сільвена в Папуа-Новій Гвінеї
http://www.homecitrusgrowers.co.uk/aust ... nai14.html
-------------------------------------------------------------------------------------------------
Історія та еволюція цитрусових (документальний фільм)
Група 'Цитрусові в Україні' https://www.facebook.com/groups/841247129892421
YouTube: https://www.youtube.com/channel/UCqLaD4 ... Q/featured
https://facebook.com/vitalik.taras.7
Запрошую на форум https://citrusforum.ukraine7.com/
-
Forward
- Местный
- Сообщения: 813
- Зарегистрирован: 17 дек 2014, 08:35
- Награды: 2
- Откуда: Киев, дача в Крыму
- Зовут: Forward
- Благодарил (а): 182 раза
- Поблагодарили: 662 раза
Re: Дикі цитрусові в природі та одомашнення
Я б волів би, щоб ми не захоплювались таким ось спрощенням у класифікації гібридів мандарина(як у торгівлі), коли, наприклад, Клеменвіллу або Мінеолу називають мандарином. Хоча Клеменвілла це гібрид бітангора та танжело, Мінеола це танжело, і за смаковими якостями та за структурою плодів це аж ніяк не мандарини. Наявність генів памело у гібридів мандаринів у вищевикладеному матеріалі відзначається, але чомусь ігнорується що їх істотна присутність робить такі гібриди іншими цитрусовими рослинами, які вже не є мандаринами.
- Оце нещодавно у Сільпо на Січових Стрільців у Києві узяв кілька танжело під назвою "мандарин". Один з них ліворуч угорі, решта плодів Клеменвілла, куплена вже у БрАтіславі, де як правило назву сорту можна знайти на етикетці, але все одно плоди ідентифікуються як "мандарин".
Так ось цей плід танжело є невідомого мені сорту - нагадує Мінеолу, але, стверджую, точно не вона. Плоди, і цей і інші які я брав, розміром під апельсин, дуже соковиті з дуже тонкою плівкою долек яка легко пошкоджується і сік витискається назовні, запах дещо нагадує грейпфрут, смак слабокислий(Мінеола значно більш кисла мені траплялася) і враження що фруктози пожалкували вкласти, але загалом вона є. Сам по собі смак не яскравий - Мінеола, Клеменвілла, Маркотт, Надоркотт мають його значно більш виразним та цікавим. Країна виробництва - Ізраїль. Те що я написав стосовно смаку зовсім не означає що він мені не сподобався,- сподобався, є певно своєрідність а стосовно соковитості цей танжело найкращий серед усіх плодів цитрусових які мені відомі.
То ж може хтось допоможе сорт ідентифікувати?
- Оце нещодавно у Сільпо на Січових Стрільців у Києві узяв кілька танжело під назвою "мандарин". Один з них ліворуч угорі, решта плодів Клеменвілла, куплена вже у БрАтіславі, де як правило назву сорту можна знайти на етикетці, але все одно плоди ідентифікуються як "мандарин".
Так ось цей плід танжело є невідомого мені сорту - нагадує Мінеолу, але, стверджую, точно не вона. Плоди, і цей і інші які я брав, розміром під апельсин, дуже соковиті з дуже тонкою плівкою долек яка легко пошкоджується і сік витискається назовні, запах дещо нагадує грейпфрут, смак слабокислий(Мінеола значно більш кисла мені траплялася) і враження що фруктози пожалкували вкласти, але загалом вона є. Сам по собі смак не яскравий - Мінеола, Клеменвілла, Маркотт, Надоркотт мають його значно більш виразним та цікавим. Країна виробництва - Ізраїль. Те що я написав стосовно смаку зовсім не означає що він мені не сподобався,- сподобався, є певно своєрідність а стосовно соковитості цей танжело найкращий серед усіх плодів цитрусових які мені відомі.
То ж може хтось допоможе сорт ідентифікувати?
- VitaliyT
- Супермодератор
- Сообщения: 972
- Зарегистрирован: 05 фев 2015, 22:33
- Откуда: Тернопіль
- Зовут: Віталій
- Благодарил (а): 4023 раза
- Поблагодарили: 1540 раз
Re: Дикі цитрусові в природі та одомашнення
Відомий всім розсадник (питомник) Oscar Tintori, продає Clemenvilla, під різними назвами Клементин, і Мандарин. Також новинку Клементин Orri, думаю вони знають, що це гібрид, і він не може називатися клементином, хоча так написали. І цікаво, якщо на цей сорт стоїть патент, не зрозуміло як вони його продають.
Був тиждень назад, в Сільпо (Тернопіль), в нас на фруктових прилавках, лежить ящик Jaffa, на етикетці Міннеола Ізраїль, ціна 120грн/1кг. Але які на смак, не знаю, не купував. В 2021році, від Jaffa, були мандарини Michal, Orri, грейпфрути Sweeties, Star Rybu.
Був тиждень назад, в Сільпо (Тернопіль), в нас на фруктових прилавках, лежить ящик Jaffa, на етикетці Міннеола Ізраїль, ціна 120грн/1кг. Але які на смак, не знаю, не купував. В 2021році, від Jaffa, були мандарини Michal, Orri, грейпфрути Sweeties, Star Rybu.
Група 'Цитрусові в Україні' https://www.facebook.com/groups/841247129892421
YouTube: https://www.youtube.com/channel/UCqLaD4 ... Q/featured
https://facebook.com/vitalik.taras.7
Запрошую на форум https://citrusforum.ukraine7.com/
-
Bersagliero
- Модератор
- Сообщения: 2626
- Зарегистрирован: 16 дек 2014, 17:29
- Награды: 5
- Откуда: Мукачево, Львів
- Зовут: Олександр
- Благодарил (а): 3938 раз
- Поблагодарили: 9135 раз
Re: Дикі цитрусові в природі та одомашнення
VitaliyT писал(а):Відомий всім розсадник (питомник) Oscar Tintori, продає Clemenvilla, під різними назвами Клементин, і Мандарин. Також новинку Клементин Orri, думаю вони знають, що це гібрид, і він не може називатися клементином, хоча так написали. І цікаво, якщо на цей сорт стоїть патент, не зрозуміло як вони його продають.
Тінторі використовує маркетингові уловки щоб продавати свою продукцію. Під назвою Nova у них є і клементин і гібрид і ще щось, але як на мене це одне й те саме. Їх покупці, як правило аматори, які беруть рослини для домашнього вирощування а не для вирощування в промислових масштабах. Те ж саме відбувається й з сертифікованими рослинами, вони роблять приставку в назві або класифікують по іншому. Головна мета - продати якомога більше своєї продукції!
-
marchell
- Старожил
- Сообщения: 1656
- Зарегистрирован: 12 июл 2015, 05:46
- Награды: 4
- Откуда: Киев
- Зовут: Сергей
- Благодарил (а): 3841 раз
- Поблагодарили: 3132 раза
Re: Дикі цитрусові в природі та одомашнення
Forward писал(а):Я б волів би, щоб ми не захоплювались таким ось спрощенням у класифікації гібридів мандарина(як у торгівлі), коли, наприклад, Клеменвіллу або Мінеолу називають мандарином....
Я бы особо не переживал на сей момент. Всё-равно большинство не обучишь названиями видов, а тем более сортов. У нас мало кто на вид различит сорта семечковых или косточковых, более привычных плодов. Вы же не собираетесь переучивать токаря, например на историка или экономиста??? Посему, я бы не парился на этот счёт, Специалист вкурсе, как зовётся тот или иной фрукт, этого достаточно. Обычному, даже просто заинтересовавшемуся, не обязательно.

Вернуться в «Систематика цитрусовых»
Кто сейчас на конференции
Сейчас этот форум просматривают: нет зарегистрированных пользователей и 3 гостя